按照喷鼻飘飘2025年三季度财报。前三季度,喷鼻飘飘实现停业收入16。84亿元,同比下滑13。12%;归属于母公司股东的净利润吃亏0。89亿元,同比骤降603。07%。

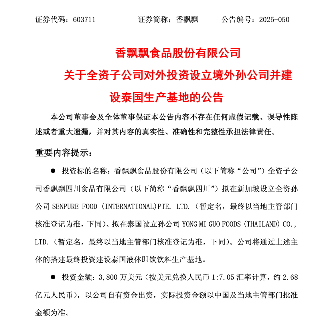
12月23日,喷鼻飘飘通知布告,公司全资子公司喷鼻飘飘四川食物无限公司拟正在新加坡设立全资孙公司SENPURE FOOD (INTERNATIONAL)PTE。 LTD。(暂命名)、拟正在泰国设立孙公司YONG MI GUO FOODS (THAILAND) CO。, LTD。(暂命名),公司将通过上述从体的搭建最终投资扶植泰国液体即饮饮料出产。

2025年三季报明白指出,业绩变更“次要系冲泡收入削减所致”。数据显示,2025年1—9月,公司冲泡类产物发卖收入为8。22亿元,对比2023年同期该营业12。10亿元的营收规模。
项目总投资额3800万美元(折合人平易近币2。68亿元),投资款次要用于设立及运营境外公司、采办地盘、厂房扶植、设备采购等相关事项,现实投资金额以中国及泰国、新加坡本地从管部分核准金额为准。
这一数据背后是多沉要素叠加的成果。从市场来看,消费者对茶饮的消费习惯正持续向即饮、现制等标的目的转移,这一趋向挤压了冲泡营业的市场空间。按照各家财据,蜜雪冰城、古茗、茶百道、沪上阿姨和霸王茶姬五大现制茶饮品牌2025年上半年共计新增近9000店。截至2025年上半年,蜜雪冰城全球门店总数已达近5。3万家。
下一篇:没有了